<p>Many people have likely experienced that unsettling feeling: after a day out, sitting down on the sofa or bed at home in the same clothes, a subtle sense of revulsion might creep in. The thought of these garments having come into contact with various public surfaces—like subway seats, office chairs, or restaurant booths—and the unknown individuals who might have touched them beforehand can lead to discomfort.</p>
Encountering unsettling images or videos online, as depicted below, can further amplify this unease.

Image Source: Social Media Screenshot
This raises a crucial question: Is this health concern warranted? Can you comfortably sit on your bed while still wearing your outerwear? Let’s delve into this topic for a comprehensive understanding.
TL;DR (Too Long; Didn’t Read):
For the majority of healthy individuals, the risk of contracting diseases from everyday outdoor clothing is quite low, and excessive worry is generally unnecessary. However, certain situations warrant attention:
Individuals in high-risk professions, such as healthcare workers and cleaners, may have work attire contaminated with a greater number of pathogens. It is advisable not to wear these clothes home.
If there are immunocompromised individuals at home, such as those with chronic illnesses, extra vigilance is recommended to prevent opportunistic infections.
From an allergy prevention perspective, changing out of outdoor clothes upon returning home is advised, especially for individuals with seasonal allergies.
Beyond clothing cleanliness, maintaining good hand hygiene practices remains the most effective and economical way to prevent the spread of pathogens.
For Most Healthy Individuals: No Need for Excessive Worry
For the average healthy person, the probability of contracting infectious diseases from everyday outdoor clothing is minimal. While clothing can theoretically act as an intermediary in disease transmission, its significance is not definitively established, and the overall risk is small. This conclusion is based on several key factors:
1. Sufficient Quantity of Pathogens is Required
In most instances, the low concentration of pathogens present on outerwear is insufficient to cause illness. Infections typically require a certain threshold of microbial load to develop.
2. Pathogen Survival Time is Limited
Many pathogens responsible for respiratory and gastrointestinal illnesses have a limited survival time outside of the host. A modeling study on SARS-CoV-2, for example, found that the virus rapidly inactivates on cotton fabrics. Research suggests that even brief exposure on public transport could reduce infectious viral load on clothing by as much as 80% by the time one reaches home.
3. The “Trapping” Effect of Fabric Fibers
Clothing fibers can, to some extent, “trap” viral and bacterial particles, making them less likely to transfer to hands or other surfaces through simple contact.
4. Transmission Efficiency is Significantly Lower Than Direct Inhalation
The prevailing scientific consensus is that the “bioavailability” of pathogens on clothing is considerably lower compared to direct inhalation of respiratory droplets expelled by an infected individual during coughing or sneezing. For context, a SARS-CoV-2 modeling study indicated that secondary inhalation exposure from airborne particles originating from clothing was 2 to 3 orders of magnitude lower than exposure in a workplace setting, rendering it virtually negligible.
Special Circumstances Warranting Caution
Unlike ordinary clothing, the white coats worn by healthcare professionals are widely recognized as potential vectors for pathogen transmission. Studies have consistently found that these lab coats can harbor pathogenic bacteria such as Methicillin-resistant Staphylococcus aureus (MRSA) and Vancomycin-resistant Enterococcus (VRE).
Similarly, research examining nurses’ white coats revealed that 50% of samples were contaminated with pathogenic bacteria, including *Staphylococcus aureus* and *Escherichia coli*. The level of bacterial contamination on white coats has been observed to increase with longer working hours, and these bacteria can survive on the fabric for several days to even three months.
To prevent the spread of pathogens from healthcare settings to the community, particularly into homes, it is crucial for healthcare professionals to avoid wearing their white coats outside of clinical areas and to refrain from taking them home or washing them with regular laundry.
Beyond the specific case of white coats, certain other occupations and situations can present a higher risk of pathogen transfer through clothing compared to the general public. For instance, the work clothes of individuals handling waste can accumulate a significant microbial load. Some studies have even identified hundreds of different fungi and bacteria on such attire. Without diligent hygiene practices, these microorganisms could potentially be dispersed throughout the home.
While not all these microorganisms are inherently pathogenic, they can pose a risk through “opportunistic infections” if individuals with compromised immune systems are present in the household.
Furthermore, in communal living or shared environments, the sharing of personal items, including towels and bedding (not exclusively clothing), is a known route of infection transmission.
Finally, any clothing that becomes contaminated with bodily fluids or vomit should be changed and washed immediately. Individuals with open wounds, burns, or other skin vulnerabilities should also exercise particular caution in their personal hygiene practices.
Allergens: An Additional Risk from Outerwear
While the risk of contracting diseases from casual contact with everyday outerwear is low for the general population, there’s another often-overlooked concern: outerwear can act as a vehicle for common allergens, such as pollen, to be introduced into our homes.
If you suffer from seasonal allergies, particularly pollen allergies, taking proactive measures can significantly alleviate your symptoms:
1. Change out of your outdoor clothes immediately upon returning home.
2. Regularly vacuum fabric furniture, as allergens can settle on these surfaces.
3. Since pollen can adhere to skin, hair, and even eyebrows, consider wearing a hat and sunglasses when outdoors during high pollen seasons. Upon returning home, ensure you wash your hair and face.
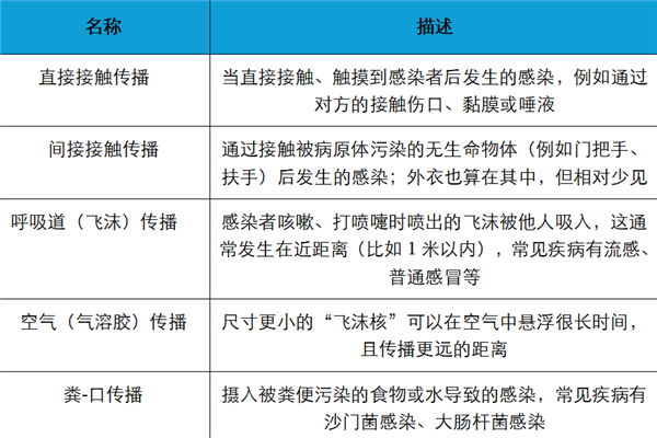
More Direct Transmission Routes Than Clothing Include:

Common Disease Transmission Routes
Regardless of the source of pathogens, consistent and thorough hand hygiene is one of the most effective and straightforward methods for breaking the chain of transmission and safeguarding yourself and your loved ones.
Indeed, many common illnesses are transmissible through hand contact, particularly when contaminated hands touch the eyes, nose, or mouth.
The following are recommended steps for proper handwashing, for your reference. The graphic was compiled from the referenced materials.
In conclusion, the risk of contracting illnesses from sitting on your bed while wearing outerwear is generally low and should not be a significant cause for concern for most people. However, if you or a family member is feeling unwell, or if it simply provides peace of mind, changing into indoor clothes is a simple and effective step.
References
[1] Curtis V, de Barra M, Aunger R. Disgust as an adaptive system for disease avoidance behaviour. Philos Trans R Soc Lond B Biol Sci. 2011;366(1563):389-401.
[2] Sally F. Bloomfield, Martin Exner, Carlo Signorelli, et al. The infection risks associated with clothing and household linens in home and everyday life settings, and the role of laundry. www.ifh-homehygiene.org
[3] Kvasnicka J, Cohen Hubal EA, Siegel JA, et al. Modeling clothing as a vector for transporting airborne particles and pathogens across indoor microenvironments. Environ Sci Technol. 2022;56(9):5641-5652.
[4] SELF. Is It unhygienic to wear “outside clothes” on your inside furniture?
[5] About handwashing.
[6] Hand sanitizer guidelines and recommendations.
[7] Good hand hygiene: A simple, cost-effective way to save lives and transform the quality of health care at all levels.
[8] How to wash your hands. SK, Maharjan S, Yadav SK, et al. Bacteria on medical professionals’ white coats in a university hospital. Can J Infect Dis Med Microbiol. 2020;2020:5957284.
[9] Daraniyagala H, Dahanayake O, Dasanayake A, et al. Contamination of clinical white coats with potential pathogens and their antibiotic resistant phenotypes among a group of Sri Lankan medical students. International Journal Of Medical Students. 2023; 11(1): 52–57.
[10] Transmission routes.
[11] ISSA. Can work clothes spread germs?
Planning and Production
This article is a supported work of the China Science Popularization China · Creation Cultivation Plan. Produced by: Department of Science Popularization, Chinese Academy of Sciences. Supervised by: China Science Publishing & Media Ltd., Beijing Zhongke Xinghe Culture Media Co., Ltd.
Author: Tang Jiaoqing, Attending Physician of Dermatology, Member of Chinese Association for Science Popularization Writers
Reviewer: Xu Min, Associate Chief Physician, Department of Dermatology, Tianjin Medical University Metabolic Diseases Hospital, Member of the Dermatology and Venereology Branch of Tianjin Medical Association
Planner: Fu Sijia
Editor: Fu Sijia
Proofreaders: Xu Lai, Zhang Linlin
