Rain科技 4 月 18 日消息 近期,网络博主王海发布视频质疑胖东来销售的星宇品牌防切割手套篡改生产日期。
今日(4 月 18 日),胖东来发布《关于王海反馈胖东来销售星宇品牌“防切割手套”篡改日期指控的调查报告》,对此事作出正式回应。
报告显示,经重新核查,举报所称篡改生产日期情况并不属实,但该产品确实存在执行标准失效、日期标注不规范等问题,不构成消费欺诈。胖东来决定奖励投诉顾客 1 万元。
该纠纷最早发生于 2024 年 12 月。当月 4 日,顾客刘某一行 3 人在胖东来 4 家门店,以“一双一单”的方式分 47 次购买同款手套共 47 双。次日,刘某以其中一双手套出现“双日期”为由投诉,要求按每单 500 元赔付,共计 2.35 万元。
12 月 8 日,胖东来与刘某沟通时,提出查看全部手套以核实情况,但刘某仅提供一双,坚持要求按 47 单全额赔偿。
因该诉求不符合法律规定及企业处理标准,双方未达成一致。随后刘某在社交平台发布视频,并向许昌市市场监管部门投诉。
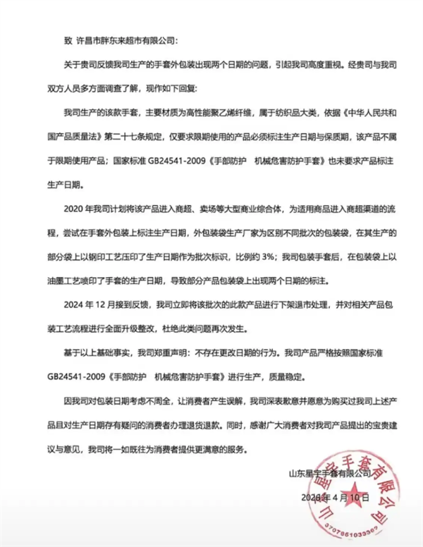
针对包装出现两个日期的问题,生产厂家及包装供应商均出具说明:钢印日期为原料批次标识,并非生产日期;后期喷码为实际出厂日期,两道工序叠加导致部分包装出现双日期,并非故意篡改。
市场监管部门也已认定,不存在篡改生产日期行为。
2026 年 4 月复核中,胖东来自查发现,该产品执行的旧版标准已于 2024 年 1 月废止,因内部监管疏漏,导致标注过期标准的产品仍在销售,违反相关规定。
胖东来表示,正是此次投诉推动公司发现管理漏洞,因此给予举报人奖励,并对所有购买该产品的顾客全额退款。涉事手套已于 2024 年 12 月 5 日全部下架。
从此次事件可以看出,零售企业在供应链管理的精细化程度上仍面临挑战。虽然“篡改日期”的指控被证伪,但“标准失效”的问题同样暴露了企业在商品上架审核流程中的盲区。对于胖东来而言,这种“有错必纠、甚至奖励投诉者”的处理方式,虽然在短期内增加了成本,但从长期品牌建设来看,有助于巩固其“真诚、透明”的公众形象。
另一方面,职业打假人与企业之间的博弈也值得深思。合理的监督能促进市场规范,但过度维权甚至利用规则漏洞牟利,则会消耗社会资源。胖东来此次并未因对方诉求过高而完全对立,而是通过自查自纠化解矛盾,这种处理方式为企业应对类似舆情提供了参考样本。
公开报道显示,这已是过去一个月内胖东来第三次公开回应博主王海方面的反馈。
上月 13 日,王海测评称胖东来销售的鸡蛋检出角黄素,胖东来随后送检 150 份报告证明合格,并表示将依法维权;
4 月 9 日,针对王海反馈的三文鱼日期问题,胖东来亦在当日启动了专项自查。




