Rain科技3月4日消息。近日有报道指出,2026年1月份,胖东来共计发放了72674元的文明价值奖励。其中,有两位员工因在工作中遭遇人格尊严受到侵害,分别获得了“委屈奖”,两项合计为15000元。
据了解,此次获得赔偿的两名员工,一位是时代后勤部门的工作人员,在协助维护现场秩序时,受到了顾客的推搡,最终获得了10000元的赔偿。另一位则是新乡门店的员工,在提供服务过程中遭受顾客的辱骂,获得了5000元的赔偿。
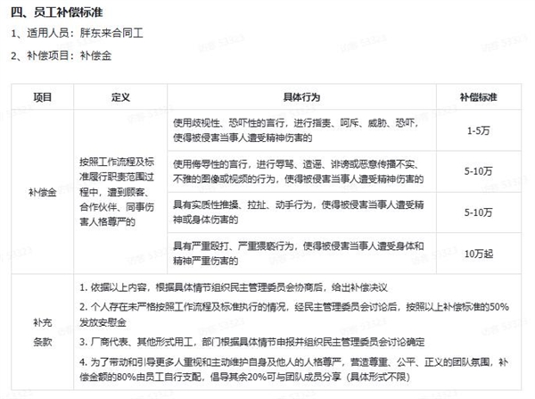
胖东来此前设立的“委屈奖”已于2024年正式调整为“侵犯人格尊严补偿标准”。这并非一次性的临时补贴,而是一项制度完备、流程规范的专项员工权益保障措施。当员工在履行工作职责过程中遭遇人格侵犯时,可以主动提出申请。公司将依据相关规定启动法律追责程序,并由管理层为受侵害员工提供必要的心理疏导和支持。
该补偿标准根据伤害程度进行了清晰的分级,赔偿金额区间从1万元至10万元不等,特别指出,对于严重的暴力侵害行为,起赔金额可达10万元。其覆盖范围广泛,包括但不限于辱骂、殴打、污蔑等各类侵权情形。在此过程中,公司将全程提供法律支持,以切实有效地守护员工的人格尊严。
数据显示,在2025年全年,胖东来共计发放了39.2万元的侵犯人格尊严补偿奖,共处理了33起相关案例。这笔费用占当年141.6万元文明价值奖励总额的27.7%。这一奖项的常态化发放,已成为胖东来保障员工权益的一项重要且有效的举措。
免责声明:本网站内容主要来自原创、合作伙伴供稿和第三方自媒体作者投稿,凡在本网站出现的信息,均仅供参考。本网站将尽力确保所提供信息的准确性及可靠性,但不保证有关资料的准确性及可靠性,读者在使用前请进一步核实,并对任何自主决定的行为负责。本网站对有关资料所引致的错误、不确或遗漏,概不负任何法律责任。任何单位或个人认为本网站中的网页或链接内容可能涉嫌侵犯其知识产权或存在不实内容时,可联系本站进行审核删除。

